mTEMPUS(AU) - Adimistratorvejledning
mTEMPUS administrator brugsvejledning
Brugergrænseflade
Generelt
Brugerfladen i mTEMPUS er optimeret til brug i følgende browsere.
Mozilla FireFox, Internet Explorer, Safari og Google Chrome.
Login vinduet
Login vinduet er det første billede en ny bruger møder. Her ses 6 forskellige elementer:

- [Sprog] - Vælg hvilket sprog brugerfladen skal anvende.
- [Brugernavn] - Angiv dit brugernavn til login.
- [Adgangskode] - Angiv den adgangskode der associeres med ovenstående brugernavn.
- [Log på] - Tryk her for at logge på, når brugernavn/adgangskode er udfyldt.
- [Husk Mig] Tryk her, for at huske indtastet brugernavn/adgangskode for brugeren, ved login.
- [Glemt din adgangskode] Se [Nulstilling af Adgangskode].
Menu navigation
Menuerne i applikationen er inddelt i faneblade. Disse faneblade er synlige i den grønne top-menu, set øverst på skærmbillede (efter log-in).
NB: Brugerens rolle-konfiguration afgør hvilke menuer der er synlige for brugeren. For yderligere information om roller og rettigheder i applikationen, gå til [Roller og rettigheder].
Menupunkterne er som følger:

mINTEGRATION fanen

mINTEGRATION fanen fører til forsiden af applikationen, hvor du ser et overbliksbillede over registreringer. Hvad du får vist i overbliksbilledet af hænger af hvilken rolle du har, når du er logget ind. En sekretær vil ikke kunne se de samme ting i overbliksbilledet, som en administrator fx.
Registreringer fanen

Registreringer fører til registrerings-vinduet. Her finder du en oversigt over alle relevante registreringer, som er godkendt/afvist.
- For timelønnede medarbejdere gælder det, at der kan registreres timer her. Timelønnede medarbejdere kan også se status på de registreringer han/hun har sendt.
- For sekretærer gælder det, at der kan registreres timer på en timelønnedes vegne og godkendes/afvises registreringer foretaget af andre brugere, inden for medarbejdernes fælles organisatoriske tilknytning. Ydermere kan sekretærer redigere registreringer.
- For projektøkonomer gælder det, at der kan ses registreringer som er blevet godkendt af brugere med sekretær-roller. Projektøkonomens anden rolle i dette billede er, enten at afvise ikke-verificerede registreringsgodkendelser foretaget af en sekretær, eller at godkende registreringer og derved frigive og sende disse til udbetaling gennem SLS [Se Indmelding af timer].
Medarbejdere fanen

Medarbejder fanen fører dig til siden hvor medarbejder-oprettelse er muligt. Det er også muligt at fremsøge, redigere og slette brugere herfra. Brugere kan fremsøges i systemet på følgende parametre:
- Navne (For- og efternavn)
- Brugernavn
- CPR-nummer
Administration fanen

- Administration fanen synliggør en drop-down menu. Gennem denne drop-down menu får du mulighed for, at redigere og inspicere fx lønklasser, stillinger m.m. Hver af disse menuer har sit eget layout, hvor du kan vælge til/fra blandt de synlige lønklasser, lønformer m.m.
- Jobkategorier knappen (under administrator drop-down menuen) fører dig til ’jobkategorier’ fanebladet. Denne menu giver administratorer mulighed for at oprette nye jobkategorier og redigere eksisterende.
Vælg en jobkategori, ved at klikke i det øverste felt – dette bringer drop-down menuen frem.

I felterne nedenfor kan brugeren redigere jobkategoriens navn og tilføje en kommentar.

I ’Detaljer’ vinduet, vist nedenfor, kan jobkategoriens detaljer ses. Her synliggøres jobkategoriens stilling, LKO, PKAT m.v. Ved tryk på blyantsikonet kan konfigurationens detaljer redigeres. Ved tryk på skraldespanden kan detaljerne for jobkategoriens konfiguration slettes. Klikkes der på ”Tilføj detalje” kan et nyt detaljehold oprettes. Oprettes et nyt hold detaljer, erstattes de tidligere detaljer med de nye.

NB: Under ’Begivenheder’ menuen i administrator fanebladet, har en administratorbruger desuden mulighed for at få et overblik over aktivitet på siden i form af uddybende tekniske fejl-meddelelser.
Oprettelse af brugertyper
Brugeroprettelse er begrænset til brugere med administrator- og sekretær-rettigheder. For at oprette en bruger, skal du gå til fanebladet [Medarbejdere]. I denne menu vælges [Opret]. Oprettelsesbilledet er inddelt i niveauer/faneblade. Uanset hvilken brugertype der oprettes, skal fanebladet ’Generelle Oplysninger’ altid udfyldes. Dette vindue er fælles for alle typer af oprettede brugere.
Her indtastes følgende:
Fornavn*
Efternavn*
CPR-nummer*
Løn gruppe nummer*
Brugernavn*
Ansættelsesdato*
E-mailadresse / sekundær E-mailadresse
Telefonnummer
Sprog*
Roller
- Administrator
- Sekretær
- Projektøkonom
- Timelønnet medarbejder
NB: Felter markeret med * er obligatoriske felter for brugeroprettelse.
OBS: Oprettes en medarbejder uden E-mail adresse, kan denne bruger kun tilgås gennem en sekretær. Altså, skal en sekretær foretage registreringer på vegne af brugeren. Dette er nyttigt ved brug af fx eksterne lektorer mv, som ikke nødvendigvis selv skal benytte applikationen.
Uden en gyldig E-mail adresse, modtager brugeren ikke en opstarts-mail, hvor brugeren definerer sit password, som er nødvendig for at logge ind!

I bunden af ’Generelle Oplysninger’ fanebladet vælges der hvilke roller den oprettede bruger skal tildeles. Afhængig af hvilke roller brugeren tildeles, synliggøres fanebladene som korresponderer (se billede nedenfor).

Vælges sekretær-rollen, for eksempel, synliggøres ’Enheder (Sekretær)’ fanebladet, som skal udfyldes, for at give den oprettede sekretær en organisatorisk tilknytning. Det samme gælder for timelønnede medarbejdere og projektøkonomer. Jo flere roller en bruger oprettes med, desto flere organisatoriske tilknytninger skal brugeren besidde.
Det er muligt at tilegne en bruger flere bruger-roller, således at en bruger fx kan besidde en administrator, sekretær og projektøkonomrolle på samme tid.
Administrator oprettelse
Oprettes en bruger med administrator-rolle, skal der kun udfyldes Generelle oplysninger.
Administrator-brugere har mulighed for at oprette brugere både med administrator, sekretær, projektøkonom og timelønnet medarbejder-rettigheder. Derudover har de adgang til Administrator drop-down menuen illustreret i 1.0, hvorfra de kan tilgå redigering/oprettelse af jobkategori med videre.
Sekretær oprettelse
Trinnet ’Enheder (Sekretær)’ skal udfyldes ved oprettelse af en bruger med sekretær-rolle:

Angiv en enhed via ’organisationer’, ved at trykke på (+) symbolet på siden.

Når der klikkes på (+) symbolet, er du i gang med at tilføje en enhed til sekretær-brugeren.
Dette synliggøres via et pop-up vindue.

I feltet ’vælg organisation’ kan organisationer fremsøges ved at indtaste organisationens stedkode eller navn. Ved klik i [fra] og [til] feltet vises en kalender som manøvreres med musen. Benyt denne kalender til at angive en start/slut dato for sekretærens organisatoriske tilknytning. Det er muligt at oprette en sekretær uden at udfylde til datoen, da man ofte ikke vil kende denne dato.
Projektøkonom oprettelse
På samme måde, som ved oprettelse af en bruger med sekretær-rolle, skal trinnet ’enheder (Projektøkonom)’ udfyldes ved oprettelse af en bruger med projektøkonom-rolle:

Angiv en enhed via ’organisationer’, ved at trykke på (+) symbolet på siden.

Når der klikkes på (+) symbolet, er du i gang med at tilføje en enhed til projektøkonom-brugeren. Dette synliggøres via et pop-up vindue.

I feltet ’vælg organisation’ kan organisationer fremsøges ved at indtaste organisationens stedkode eller navn. Ved klik i [fra] og [til] feltet vises en kalender som manøvreres med musen. Benyt denne kalender til at angive en start/slut dato for projektøkonomens organisatoriske tilknytning. Til datoen kan undlades, hvis denne ikke kendes.
NB: Oprettes en bruger med både sekretær- og projektøkonom-rolle angives der organisatoriske tilknytninger under to forskellige faneblade. Her vælges 2 tilknytninger samtidig. Disse tilknytninger er separate for hver bruger-rolle. Det er muligt at tilknytte flere enheder til en enkelt bruger/brugerrolle.

Medarbejder oprettelse
Ved oprettelse af en timelønnet medarbejder udfyldes Generelle oplysninger og Jobkategori.
Under jobkategori indstilles en ”standardværdi” som applikationen tager udgangspunkt i, når en bruger registrerer timer (Se [Indmelding af timer]). ’Tilføj Jobkategori’ vinduet skal udfyldes som vist nedenfor:

Der vælges Enhed, Sted, Aktivitet, Projekt og Delregnskab for brugeren, samt en til/fra dato. Klik på ”Fra” eller ”Til” feltet for at få en kalendervisning frem, og vælg en ”fra” og ”til” dato. Ved at klikke på felterne Jobkategori, Enhed, Sted, Aktivitet, Projekt og Delregnskab præsenteres brugeren for en drop-down menu, hvorfra man vælger Jobkategori, Enhed, sted, Aktivitet, Projekt og Delregnskab til den givne bruger.
NB: Brugers CPR nummer + Jobkategori udgør løn nummer på medarbejder, i SLS
NB: Det er altid muligt for en Sekretær eller Administrator at redigere medarbejdere og fjerne/tilføje og/eller udvide jobkategorier.
Roller og rettigheder
Rettighedsoversigt:
Nedenfor kan du se hvilke brugertyper der har hvilke rettigheder:

*NB: Sekretær-brugere kan kun oprette timelønnede medarbejdere. Administratorer kan oprette alle typer medarbejdere.
Registrerings-hierarki
Nedenfor ses et overblik over hvordan en timeregistrering behandles, fra én brugertype til en anden.
Når en timelønnet medarbejder registrerer timer godkendes/afvises de af sekretærer.
Når sekretærer afviser registreringer, sendes de tilbage til den timelønnede medarbejder som har foretaget registreringen. Hvis registreringen godkendes, sendes den til en projektøkonom. Projektøkonomen kan godkende/frigive en registrering og sende den ti SLS, eller afvise registreringen – hvorefter den vender tilbage til sekretær-brugeren som var ansvarlig for at godkende registreringen, for den timelønnede medarbejder. Trinnene forløber således som set nedenfor:

NB: Husk på, at hvert enkelt af disse trin, er muligt at udføre som administrator.
Indmelding af timer
Registrering på vegne af en timelønnet medarbejder

Ved log-ind, lige efter du har tastet dit brugernavn og din adgangskode, skal du vælge rollen ”Sekretær”
Du kan altid se, hvilken rolle du er logget ind med i parentesen bag dit brugernavn i øverste højre hjørne

Når rollen som sekretær er valgt, kan du foretage registreringer på en timelønnet medarbejders vegne. Under fanebladet registreringer skal man vælge Ny for at komme ind på registreringsbilledet.

Herfra vælges dato, enhed, den timelønnede medarbejder, lønkonfiguration, lønkode, projekt, sted, aktivitet og konto.
Afhængig af hvad der skal registreres på, kan man opleve at nogle felter bliver autovalgt, hvis der er en bunden relation mellem fx en timelønnede medarbejder og en lønkonfiguration eller et projekt og et sted.
NB: Afhængig af den valgte lønkode, vil ”værdi” feltet korrespondere derefter (Timer, halve timer, dage, uger mfl.)
Registreringer foretages som udgangspunkt med de standardværdier som brugeren er blevet oprettet med. Der kan kun vælges løn-konfiguration, lønkode og enhed ud fra de standard-værdier som en medarbejder er tilknyttet.
Fjernes hakket i feltet
, bliver det muligt for brugeren at redigere alle værdier som fx. enhed, projekt, aktivitet m.m. Er en medarbejder tilknyttet flere enheder eller lønkonfigurationer, er det muligt at veksle mellem disse.
Klikker brugeren på Godkend sendes registreringen videre i systemet, til godkendelse hos en projektøkonom, som har ansvar for den angivne organisation/enhed.
Hvis du klikker på [Gem] gemmes registreringen som en kladde.
Klikker du [Annuller] vender brugeren tilbage til ’Registreringer’, uden at indtastet data gemmes.

Klikker du på [Gem som skabelon] under menuen til venstre**,** er det muligt for brugeren at gemme en indtastning som skabelon.

Skabeloner bruges til at gemme registreringer som du vurderer, du vil bruge ofte. Det er, således muligt, at gemme ’favorit’ indtastninger så du ikke skal indstille de samme værdier på daglig basis.
Kladder er forbeholdt midlertidige ufærdiggjorte registreringer, som på et senere tidspunkt skal sendes til godkendelse hos projektøkonomen.
Tidligere registreringer giver dig et overblik over indtastninger, som du har foretaget inden for den nærmeste tid. Klikkes der på disse, ses et billede af den præcise indstilling af registreringen.
Godkendelse/afvisning ved sekretær
Som sekretærer har man mulighed for at godkende registreringer foretaget af timelønnede medarbejdere, så længe de er tilknyttet samme enhed/organisation som dig. Når en man går til fanebladet [Registreringer] kan sekretæren vælge at sortere de synlige registreringer ud fra en række parametre.

Øverst i brugerbilledet kan man vælge at sortere efter organisation eller sortere efter medarbejder. Det er også muligt at specificere organisation og medarbejder for at præcisere yderligere. Der kan også filtreres efter tidsperiode.
Der kan også filtreres på registreringstyper ved at benytte knapperne placeret ovenover registreringslisten.

Disse knapper beretter om hvor mange registreringer, der er at finde under en given kategori. På billedet ovenfor kan vi se at der findes 4 registreringer som er [til frigivelse] (venter på godkendelse fra sekretær). Der er 0 registreringer som venter på frigivelse, 0 udbetalte registreringer, 0 registreringer som afventer godkendelse, 2 registreringer som er afvist af en sekretær-bruger, 1 registreringer som er afvist af projektøkonom og 2 registreringer som er fejlet under overførsel til SLS. Ved at trykke på disse knapper, kan brugeren filtrere mellem viste typer. Klikkes der f.eks. på [Afvist af Sekretær] vises der kun registreringer, som er blevet afvist af en sekretær og derfor returneret til den ansvarlige timelønnede medarbejder, som set på billedet nedenfor.

Man kan også fremsøge en specifik medarbejders navn inden for en specifik enhed/organisation.

Klikkes der på ”X” symbolet i felterne, fjerner man igen søge kriterierne og alle registreringer kommer frem.
NB: Sekretærens enhedsmæssige tilknytning(er) dikterer hvilke registreringer der er synliggjorte for sekretær-brugeren.

Tryk på pil-ikonet
for at vælge en specifik registrering at redigere/godkende/afvise. Når der klikkes på pil-ikonet bringes den enkelte registrering op. I dette brugerbillede har sekretæren en række muligheder. Her kan man, blandt andet, se hvem der har godkendt/afvist den valgte registrering – samt hvornår denne er blevet afvist/godkendt.
NB: Det er muligt at fremsøge ældre registreringer, ved at vælge ”sidste måned” etc.

Såfremt den timelønnede medarbejder har indtastet registreringen korrekt, kan registreringen ’godkendes’ af en sekretær, hvorefter den sendes videre til en bruger med projektøkonom-rolle samt relevant organisatorisk tilknytning. For sekretær-en gælder det, at der altid anføres en kommentar, før en registrering godkendes - det samme gør sig gældende ved eventuel afvisning.
I dette brugerbillede har sekretæren også mulighed for at foretage manuelle rettelser i medarbejderens registrering, frem for at afvise registreringen og anmode om at medarbejderen selv retter registreringen. Sekretæren har mulighed for at ændre på registreringens Enhed, Projekt, Aktivitet, Løn konfiguration, Løn kode samt Værdi.
Hvis det ønskes, kan sekretæren benytte ’send e-mail-besked’ funktionen og dermed berette til timelønnede, hvis en vigtig ændring er foretaget af sekretæren, i forhold til registreringen, i forbindelse med godkendelse og/eller redigering af en registrering.
Ønsker sekretæren at godkende flere registreringer ad gangen, er dette muligt fra den tidligere viste skærm under [Registreringer]. For at masse-godkende sætter sekretæren flueben i de registreringer som sekretæren ønsker at godkende. Det er også muligt at vælge samtlige registreringer som kan godkendes, på én gang, ved at sætte flueben i den øverste markeringskasse. På samme måde som ved enkelt godkendelse, skal der anføres kommentar ved godkendelse/afvisning.

Godkendelse/afvisning ved projektøkonom
Projektøkonomer har mulighed for at frigive/afvise godkendte registreringer, foretaget af eller godkendt af en sekretær, så længe de er tilknyttet samme enhed/organisation. Når en Projektøkonom går til fanebladet [Registreringer] kan projektøkonomen, på samme måde som sekretæren, vælge at sortere de synlige registreringer ud fra en række parametre.

Øverst i brugerbilledet kan projektøkonomen vælge at sortere efter organisationsenhed eller/og sortere efter medarbejder. Der kan også filtreres efter tidsperiode.
Der kan også filtreres på registreringstyper ved at benytte knapperne placeret ovenover registreringslisten.

Disse knapper beretter om hvor mange registreringer der er at finde under en given kategori.
På billedet ovenfor kan vi se at der findes 4 registreringer som er [Til Godkendelse] (venter på godkendelse fra projektøkonom), der er 0 udbetalte registreringer og 0 registrering som er afvist af projektøkonom. Ved at trykke på disse knapper, kan brugeren filtrere mellem viste typer. Klikkes der f.eks. på [Til Godkendelse] vises der kun registreringer som afventer godkendelse fra projektøkonomen.

På ovenstående billede, ser vi en fremsøgning på en specifik medarbejders navn inden for en specifik enhed/organisation. Vi har i eksemplet valgt, kun at se på medarbejderen Arya, under ARTS, som har to registreringer der skal frigives af projektøkonomen, før de sendes til SLS.
Vælges der ingen parametre, synliggøres alle registreringer inden for den aktive måned som udgangspunkt. Der vises udelukkende registreringer inden for den enhed/organisation som projektøkonomen er tilknyttet.

NB: Projektøkonomens enhedsmæssige tilknytning(er) dikterer hvilke registreringer der er synliggjorte for projektøkonom-brugeren.
Tryk på pil-ikonet
for at vælge en specifik registrering at redigere/godkende/afvise. Når der klikkes på pil-ikonet bringes den enkelte registrering op. I dette brugerbillede har projektøkonomen en række muligheder.

Såfremt projektøkonomen kan verificere at sekretærens godkendelse kan frigives, kan registreringen ’godkendes’ hvorefter den sendes videre til udbetaling hos SLS. For projektøkonomer gælder det, at en kommentar ikke er en nødvendighed ved frigivelse/afvisning.
Modsat sekretæren, har projektøkonomen ikke tilladelse til at redigere i parametre som sekretæren har rådighed over - der kan kun godkendes/afvises. Hvis en projektøkonom vurderer at en sekretærs godkendelse ikke er gyldig, kan den afvises. Når en registrering foretaget af en sekretær afvises af en projektøkonom, sendes den tilbage til sekretæren som tidligere godkendte registreringen.
Ønsker projektøkonomen at godkende flere registreringer ad gangen, er dette muligt fra den tidligere viste skærm under [Registreringer]. For at masse-godkende sætter projektøkonomen flueben i de registreringer som projektøkonomen ønsker at godkende, og klikker derefter på ”Godkend”.

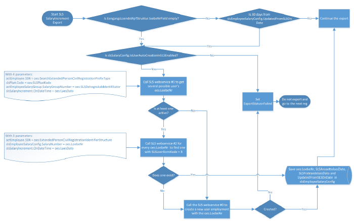
Samspil med SLS

Ved oprettelse af brugere i AU, oprettes en bruger ligeledes i SLS. Redigeres en bruger i AU løsningen, redigeres brugeren også i SLS, da disse to instanser kommunikerer indbyrdes. Når en registrering frigives af en projektøkonom forsøges den afsendt til SLS. Mislykkes forbindelse, returneres registreringen med en fejlmeddelelse. Registreringer kan manuelt afsendes fra forsideoversigten, af administrator-brugere.
Nulstilling af adgangskode
Ved log-in skærmen af applikationen findes [Glemt din adgangskode] knappen. Når brugeren klikker på denne knap, ledes brugeren videre til dette vindue:

Når brugeren har angivet sit brugernavn i feltet [brugernavn] klikkes der på [send]. Når der klikkes på [send] sendes en E-mail til den E-mailadresse, som er tilknyttet det indtastede brugernavn. I den sendte E-mail findes et hyperlink som fører til siden, som er synliggjort på billedet ovenfor.
Redigering/Oprettelse af jobkategorier
Jobkategori-oprettelses/oversigt siden findes under fanebladet [Jobkategorier].

Ved at trykke på ”Vælg jobkategori” kan administrator få et overblik over tilgængelige jobkategorier. I denne drop-down menu, kan du vælge en jobkategori, hvorefter vinduerne ’Jobkategori konfiguration’ og ’Detaljer’ synliggøres.

I konfigurationsvinduet kan navnet på den valgte jobkategori ændres, hvis dette ønskes. Der kan også tilknyttes en eller flere kommentarer. I ’Detaljer’ vinduet oprettes og redigeres diverse administrative detaljer som LKO, PKAT mv.
Klikkes der på ”Tilføj detalje” ændres en jobkategoriens nuværende detaljer, og erstatter derefter de eksisterende detaljer.
Klikkes der, i ’Jobkategori’ fanbladet, på ”Opret”, genereres der en ny jobkategori fra bunden.

En ny jobkategori skal have et navn og eventuelt en uddybende kommentar. Sættes der hak i ”Automatisk oprettelse i SLS” oprettes enhver medarbejder under den valgte jobkategori, i SLS.
En jobkategori skal navngives, før det er muligt at gemme den. Herefter bringes man til konfiguration/detaljer vinduet set tidligere – den nyoprettede jobkategori har dog ingen detaljer tilknyttet før disse er oprettet; disse skal anføres af administratoren som opretter jobkategorien.

Når en jobkategori er oprettet i systemet, kan den for fremtiden frit vælges under brugeroprettelse, som vist i eksemplet nedenfor.

Source: Confluence | Page ID: 413237297








































